微信扫码
热线电话
返回顶部

《中国老年高血压管理指南2023》发布

分享到:
点击次数:1129 更新时间:2023年08月12日08:51:32 打印此页 关闭



高血压是脑卒中、心肌梗死以及心血管死亡的首要危险因素。我国老年人高血压患病率高且呈增高趋势,但血压控制率较低。老年高血压具有收缩压升高为主、血压波动大、多重用药、存在假性高血压等特点,其预防、诊断、评估和治疗策略与一般人群显著不同。近日我国发布《中国老年高血压管理指南2023》,针对老年人血压测量、降压目标、老年高血压特点、功能保存、多重用药、特定人群的治疗及血压管理等问题做了详细阐述。


与2019版指南相比,新版指南更加强调老年高血压诊治过程中的安全性与有效性平衡,突出了诊室外血压测量在老年高血压诊疗中的重要性,更新了老年高血压及其伴随疾病的药物治疗推荐,扩展了老年高血压特殊人群的范围,进一步优化了老年高血压的管理策略。


老年高血压的定义和分级


老年高血压的定义与分级与一般成年人相同。年龄≥65岁,在未使用降压药物的情况下非同日3次测量血压,收缩压≥140 mmHg和/或舒张压≥90mmHg,即可诊断为老年高血压。曾明确诊断高血压且正在接受降压药物治疗的老年人,虽然血压<140/90mmHg也应诊断为老年高血压。


表1 老年人血压水平的定义与分级 (mmHg)

图片


家庭自测血压与动态血压监测也可作为高血压诊断与疗效评估的依据。


表2 诊室血压与诊室外血压测量的高血压诊断标准 (mmHg)

图片


降压原则、药物治疗时机与血压控制目标


新版指南指出,老年高血压患者多以收缩压升高为主,舒张压正常甚至偏低,老年高血压的降压治疗应强调收缩压达标,同时也应避免舒张压过度降低。对于老年高血压,需从小剂量开始应用降压药物并加强监测,根据患者耐受情况逐渐、缓慢地增加治疗强度,直到血压达标。在积极控制血压的同时,还应筛查并控制各种可逆性危险因素(如血脂异常、糖代谢异常、吸烟、肥胖等),同时关注和治疗相关靶器官损害与临床疾患。


生活方式干预是降压治疗的基本措施。在生活方式干预的基础上,多数老年高血压患者需要接受降压药物治疗以保证血压达标。启动降压药物治疗的时机与血压控制目标见下表。


表3 启动降压药物治疗的时机与血压控制目标

图片


新版指南推荐,在能够耐受的情况下,将65~79岁的非衰弱老年高血压患者血压控制在<130/80mmHg。对于年龄≥80岁的高龄高血压患者,指南将血压<150/90mmHg推荐为非衰弱患者的血压控制目标,在耐受性良好的前提下可以尝试更低的血压控制目标;此外,指南建议采取个体化的血压管理策略,由临床医生根据患者耐受性确定适宜的血压控制目标,但应避免收缩压<130mmHg。


药物治疗


指南提出,老年高血压患者药物治疗应遵循以下四项原则:

(1)小剂量:高龄老年、衰弱或存在认知功能障碍的高血压患者初始治疗时通常采用较小的有效治疗剂量,并根据需要逐步增加剂量。

(2)长效:尽可能使用1次/d、有24h持续降压作用的长效药物,以有效控制夜间血压、血压晨峰和心脑血管并发症。

(3)联合:若单药治疗效果不满意,可采用两种或多种低剂量降压药物联合治疗以增加降压效果,优先推荐单片复方制剂。

(4)个体化:根据患者具体情况(尤其是衰弱老年人和年龄≥80岁高龄老年人)、耐受性、个人意愿和长期承受能力,选择适合患者的降压药物。


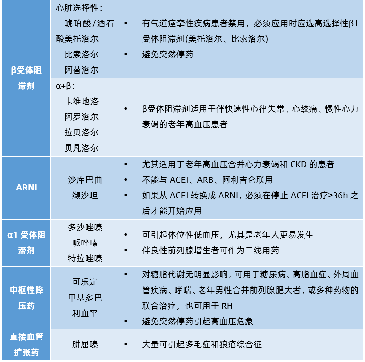
常用降压药物包括CCB、ACEI、ARB、利尿剂、β受体阻滞剂5类,其他种类降压药有时亦可应用于某些特定人群。指南指出,应根据患者的危险因素、靶器官损害以及合并临床疾病情况,合理使用药物,优先选择某类降压药物。


表4 常用的各种降压药

图片

图片

注:CCB为钙通道阻滞剂;ACEI为血管紧张素转换酶抑制药;ARB为血管紧张素受体阻滞药;ARNI为血管紧张素受体脑啡肽酶抑制剂;CKD为慢性肾脏病;ED为勃起功能障碍。


表5 老年高血压降压药物的选择

图片


表6 老年高血压患者特定情况下首选的药物

图片


降压药的联合应用


单药治疗血压未达标的老年高血压患者,可选择联合应用两种降压药。初始联合治疗可采用低剂量联用方案,若血压控制不佳,可逐渐调整至标准剂量。联合用药时,药物的降压作用机制应具有互补性,并可互相抵消或减轻药物不良反应。如ACEI、ARB或ARNI联合小剂量噻嗪类利尿剂。应避免联合应用作用机制相似的降压药物,如ACEI、ARB、ARNI互相联合。但噻嗪类利尿剂/袢利尿剂和保钾利尿剂在特定情况下(如高血压合并心力衰竭)可联合应用;二氢吡啶类CCB和非二氢吡啶类CCB亦如此。


若需三药联合时,二氢吡啶类CCB+ACEI/ARB+噻嗪类利尿剂组成的联合方案最为常用。对于RH患者,可在上述三药联合基础上加用第四种药物,如β受体阻滞剂、螺内酯或α受体阻滞剂。


优先推荐单片复方制剂作为起始和长期维持治疗,对于高于降压目标值20/10mmHg的65~79岁的无衰弱的老年高血压患者可常规剂量起始及维持,对于高于降压目标值20/10mmHg或衰弱的老年高血压患者以及年龄≥80岁的高龄老年高血压患者,单药治疗不理想,需要联合治疗时优先推荐单片复方制剂。目前我国上市的单片复方制剂主要包括:ACEI+噻嗪类利尿剂、ARB+噻嗪类利尿剂、二氢吡啶类CCB+ACEI、二氢吡啶类CCB+ARB、二氢吡啶类CCB+β受体阻滞剂、噻嗪类利尿剂+保钾利尿剂、传统的低剂量多组分复方制剂。


文献索引:中国老年医学学会高血压分会, 北京高血压防治协会, 国家老年疾病临床医学研究中心. 中国老年高血压管理指南2023. 中华高血压杂志. 2023; 31(6): 508-538.

资料来源“医脉通心血管”微信公众号




上一条:航空应急救援国际模式的启示与分析 下一条:【健康养生】脾最怕这几个字,你犯了几个?